资源与环境经济学
发布时间:2024-04-16
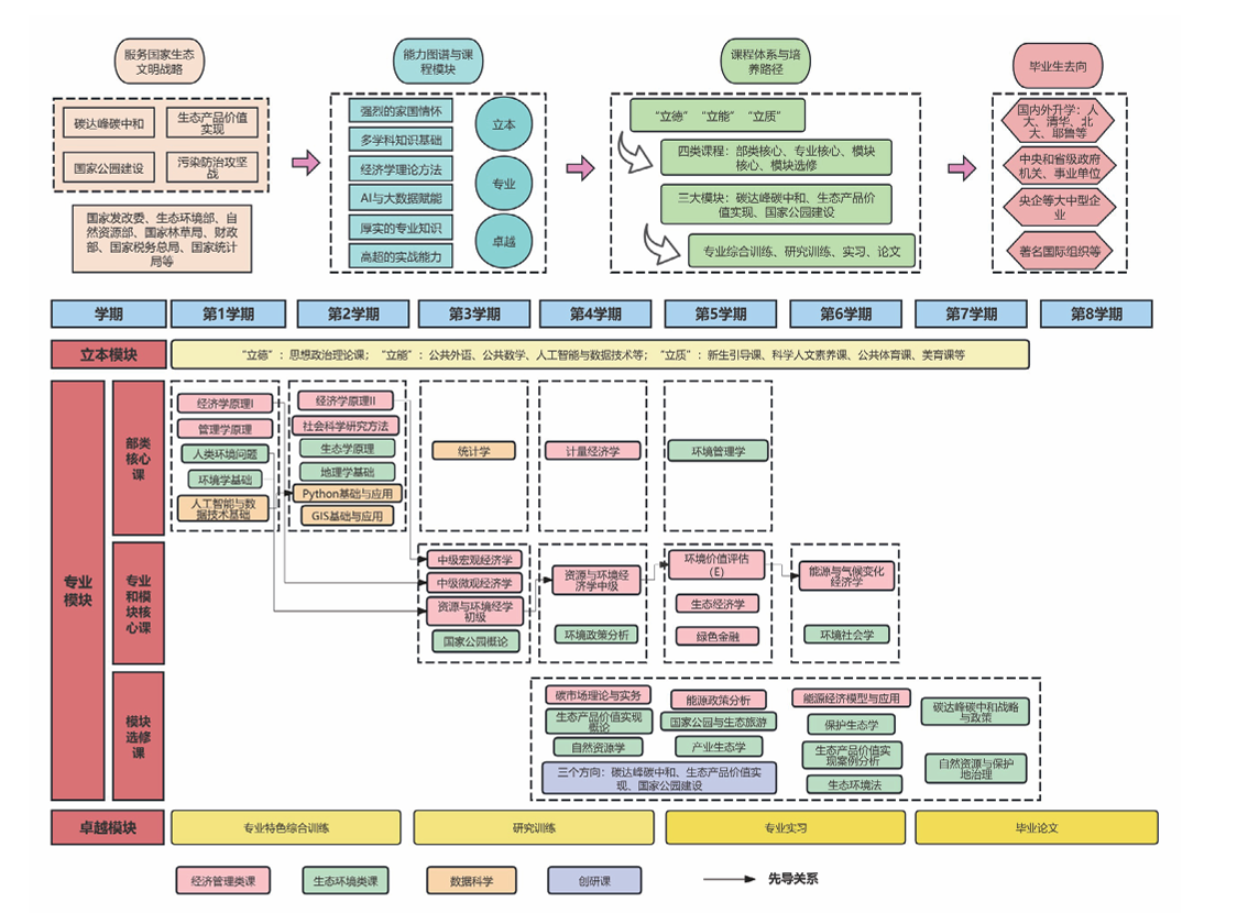
以习近平生态文明思想为指导,依托“双一流”重点建设 A+学科和国家级一流本科建设专业点,本专业旨在培养系统掌握资源与环境经济学学科基础、前沿理论和关键方法,立足中国生态文明建设伟大实践和重大现实问题,具有强烈的家国情怀、厚重的理论素养、宽阔的国际视野、高超的解决现实问题能力的高端复合型经济学人才。本专业严守宽口径、厚基础之原则,注重与环境学、生态学、统计学、数据科学等的交叉共融,培养员工掌握扎实的资源与环境经济学基本理论,掌握现代经济学前沿数量分析方法,使员工形成系统的以经济学为主干的多学科融合的知识结构和思维方式。强调扎根中国大地,注重理论联系实际,聚焦中国碳达峰碳中和、生态产品价值实现、国家公园建设等重点领域,培养员工了解生态文明建设伟大实践,具备扎实的本土知识和敏锐的问题意识,能从专业视角观察、分析和解决现实社会的生态环境问题,能够在国家和地方综合经济管理部门、资源环境管理部门、科研机构、企事业单位从事管理、研究、咨询工作,或者继续攻读相关专业的硕士或博士学位。注重培养员工理论与实践的贯通能力、直面问题的创新能力、具备本土与国际双重视野、能够支撑国家生态文明战略的经济学复合人才,成为德智体美劳全面发展、理论厚实、训练扎实、了解国情、创新包容、活跃于经济社会建设各领域的“复兴栋梁、强国先锋”。

